กรุณาปิด โปรแกรมบล๊อกโฆษณา เพราะเราอยู่ได้ด้วยโฆษณาที่ท่านเห็น
Please close the adblock program. Because we can live with the ads you see


All News

News promote sale seo
DeepMind เปิดตัว Genie 3 โมเดลสร้างโลกเสมือนตัวใหม่ มีความทรงจำ ตอบสนองเรียลไทม์ Body ข่าวโมเดลประจำวันของ Google DeepMind วันนี้พบกับ Genie 3 โมเดลสร้างโลกเสมือน (world model) ที่อัพเกรดขึ้นจาก...
ตอบกลับ
0
จำนวนการดู
20
Cyberpunk 2077 รองรับเทคนิคอัพสเกลภาพ FSR4 ของ Radeon RX 9000 แล้ว Body AMD ออกไดรเวอร์การ์ดจอ Adrenalin Edition 25.8.1 มีของใหม่ที่สำคัญคือรองรับ FidelityFX Super Resolution 4 (FSR 4)...
ตอบกลับ
0
จำนวนการดู
20
THQ Nordic เปิดตัว Darksiders 4 ภาคนี้เลือกเล่น Horsemen ได้ทั้ง 4 คน Body THQ Nordic สร้างเซอร์ไพร์สด้วยการเปิดตัวเกม Darksiders 4 ภาคต่อของเกมแอคชั่นซีรีส์ Darksiders เนื้อเรื่องของเกม...
ตอบกลับ
0
จำนวนการดู
22
Alibaba ออกโมเดล Qwen-Image ชูจุดเด่น จัดการข้อความที่ซับซ้อนในรูปภาพได้ดี Body Alibaba เปิดตัวโมเดล AI สร้างรูปภาพใหม่ Qwen-Image ในโมเดลตระกูล Qwen โดยมีจุดขายสองอย่างคือ...
ตอบกลับ
0
จำนวนการดู
20
Linda Yaccarino อดีตซีอีโอ X ได้งานใหม่ ซีอีโอบริษัทแพลตฟอร์มสุขภาพ eMed Body Linda Yaccarino อดีตซีอีโอของ X (Twitter เดิม) ที่ลาออกจากตำแหน่งเมื่อเดือนกรกฎาคม ประกาศว่าเธอได้งานใหม่แล้ว...
ตอบกลับ
0
จำนวนการดู
26
Anthropic เปิดตัวโมเดล Claude Opus 4.1 เก่งขึ้นจาก Opus 4, ราคาเท่าเดิม Body Anthropic เปิดตัวโมเดล Claude Opus 4.1 เวอร์ชันอัพเกรดจาก Claude Opus 4 ที่เปิดตัวในเดือนพฤษภาคม Claude Opus 4.1...
ตอบกลับ
0
จำนวนการดู
23
AMD รายงานผลประกอบการไตรมาส เติบโตแข็งแกร่งทั้งสินค้าเซิร์ฟเวอร์และพีซี Body AMD รายงานผลประกอบการของไตรมาสที่ 2 ปี 2025 มีรายได้รวม 7,685 ล้านดอลลาร์ เพิ่มขึ้น 32% จากช่วงเดียวกันในปีก่อน...
ตอบกลับ
0
จำนวนการดู
20
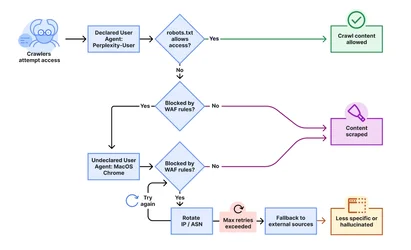
Perplexity โต้ Cloudflare ระบุได้คำตอบจากเว็บที่บล็อค AI เพราะใช้ BrowserBase ไม่ได้ดูดเอง Body เมื่อวานนี้ Cloudflare เขียนบล็อกเปิดเผยผลทดสอบว่า Perplexity...
ตอบกลับ
0
จำนวนการดู
20
OpenAI เปิดโมเดล GPT OSS ให้้ใช้งานแล้ว แยกรุ่น 120B และ 20B Body OpenAI เปิดโมเดลปัญญาประดิษฐ์แบบเปิด gpt-oss-120b และ gpt-oss-20b โดยเน้นการใช้งานชิปเดียว โดยรุ่น 120B ต้องการชิป H100 และรุ่น...
ตอบกลับ
0
จำนวนการดู
22
Google ทำข้อตกลงกับโรงไฟฟ้า พัฒนาระบบลดเวิร์กโหลด AI อัตโนมัติ ช่วงที่ความต้องการไฟฟ้ารวมในพื้นที่มีสูง Body ปัญหาใหญ่ของความต้องการใช้งาน AI ที่เพิ่มมากขึ้น...
ตอบกลับ
0
จำนวนการดู
17
Google เปิดตัว Game Arena การทดสอบความเก่งของโมเดล AI ด้วยการเล่นเกม เริ่มด้วยศึกหมากรุกของ 8 โมเดล LLM ยอดนิยม Body...
ตอบกลับ
0
จำนวนการดู
24
สตูดิโอ Rare ฉลองอายุครบ 40 ปี ตำนานบริษัทเกมที่เคยอยู่กับนินเทนโด-ไมโครซอฟท์ Body สตูดิโอ Rare ฉลองอายุครบ 40 ปีบริบูรณ์ (ก่อตั้งปี 1985) ถือเป็นอีกตำนานของวงการเกม Rare...
ตอบกลับ
0
จำนวนการดู
20
Lyft จับมือ Baidu Apollo Go เตรียมให้บริการแท็กซี่ไร้คนขับในยุโรป เริ่มปี 2026 Body Lyft ประกาศความร่วมมือกับ Baidu นำเทคโนโลยีรถยนต์ไร้คนขับ Baidu Apollo Go มาให้บริการ robotaxi...
ตอบกลับ
0
จำนวนการดู
23
ChatGPT ประกาศตัวเลขผู้ใช้ 700 ล้านคนต่อสัปดาห์, ผู้ใช้ธุรกิจ 5 ล้านคน Body Nick Turley หัวหน้าทีม ChatGPT ของ OpenAI เปิดเผยสถิติการใช้งานว่าตอนนี้ ChatGPT มีผู้ใช้งานต่อสัปดาห์เกิน 700...
ตอบกลับ
0
จำนวนการดู
22
Elon บอกเจอคลังวิดีโอเก่าของ Vine ยุค Twitter, เตรียมนำกลับมาให้ผู้ใช้อีกครั้ง Body Elon Musk ประกาศข่าวว่าทีมงาน X.com ยุคปัจจุบัน ค้นพบคลังไฟล์วิดีโอสั้น 6 วินาที จาก บริการ Vine ของ Twitter...
ตอบกลับ
0
จำนวนการดู
21
Amazon ปลดพนักงาน-ปรับโครงสร้างบริษัท Wondery หลังตลาดพ็อดแคสต์เปลี่ยน Body Amazon ปรับโครงสร้างของ Wondery บริษัทผู้ผลิตเนื้อหาพ็อดแคสต์ชื่อดังที่ซื้อกิจการมาในปี 2020 Wondery...
ตอบกลับ
0
จำนวนการดู
22
Google ออกทีเซอร์โปรโมต Pixel 10 เลี้ยวมาแซว Apple เรื่องดีเลย์ปล่อยฟีเจอร์ Siri รุ่นใหม่ Body กูเกิลออกทีเซอร์สมาร์ทโฟนซีรีส์ Pixel 10 ซึ่งมีกำหนดเปิดตัววันที่ 20 สิงหาคมนี้ โดยพาดพิงปัญหา Siri...
ตอบกลับ
0
จำนวนการดู
21
ChatGPT เพิ่มคำเตือน หากคุยกับแชทบอตต่อเนื่องนานเกินไป และปรับวิธีตอบปัญหาส่วนตัว Body ผู้อ่าน Blognone หลายคนคงเคยได้ยินกรณีของการใช้งานแชทบอต AI เพื่อคุยสนทนาเป็นเหมือนเพื่อนที่รู้ใจ...
ตอบกลับ
0
จำนวนการดู
21
Cloudflare พบ Perplexity สร้างบอตล่องหนไว้ดูดเนื้อหาเว็บไซต์ แม้จะห้ามที่ robots.txt แล้วก็ตาม Body Cloudflare เปิดเผยว่า Perplexity...
ตอบกลับ
0
จำนวนการดู
22
Palantir ไตรมาส 2/2025 รายได้ทะลุพันล้านครั้งแรก - ปรับเพิ่มเป้าหมายรายได้ตลอดปีนี้ Body Palantir Technologies รายงานผลประกอบการของไตรมาสที่ 2 ปี 2025 มีรายได้รวม 1,004 ล้านดอลลาร์...
ตอบกลับ
0
จำนวนการดู
21


กลับ
ยอดนิยม ด้านล่าง